HTML
- 静态资源
- 动态资源
- 超文本
- 标记语言
标签
- 围堵标签
- 自闭标签
基本标签
元标签
- head 规定了自身必须是 html 标签中的第一个标签,它的内容必须包含一个 title,并且最多只能包含一个 base
- title 文档标题,应该是完整地概括整个网页内容的
- base 是个历史遗留标签,它的作用是给页面上所有的 URL 相对地址提供一个基础
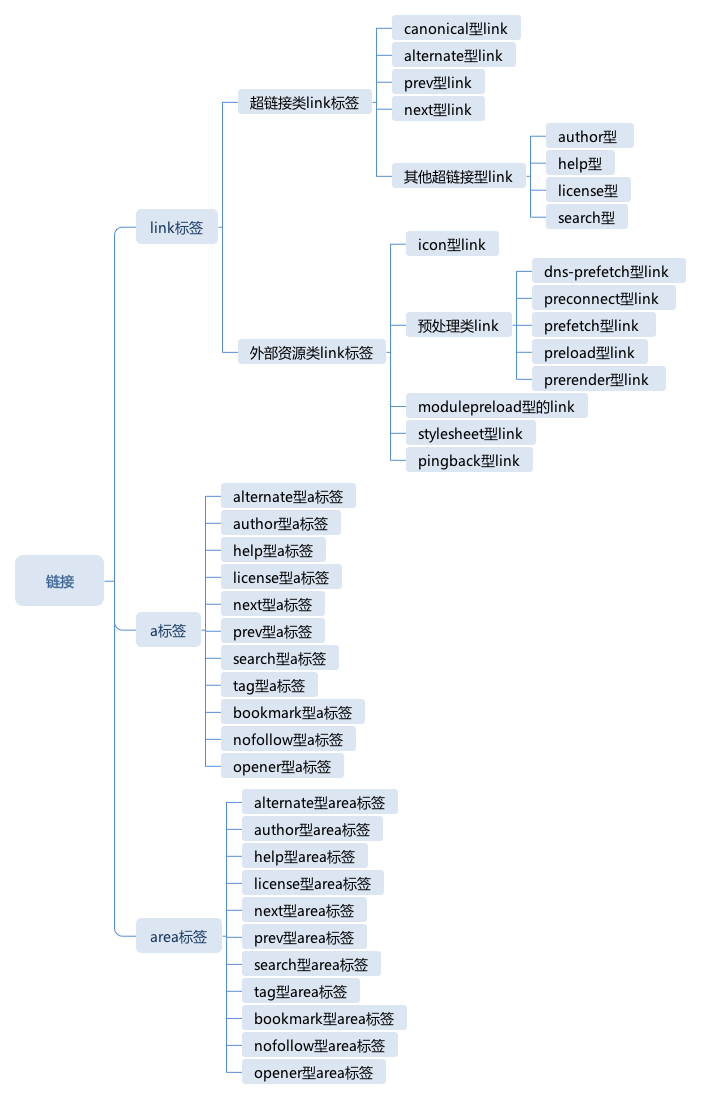
- link
- meta
- [http-equiv](/计算机网络/http/缓存.html#HTML的HTTP-EQUIV)
- [viewport](/移动开发/移动web开发.html#流式布局)
- [http-equiv](/计算机网络/http/缓存.html#HTML的HTTP-EQUIV)
<html><head><!-- 一般情况下,HTTP 服务端会通过 http 头来指定正确的编码方式, 但是有些特殊的情况如使用 file 协议打开一个 HTML 文件,则没有 http 头 这种时候,charset meta 就非常重要了 --><meta charset="UTF-8"><meta http-equiv="X-UA-Compatible" content="IE=edge,chrome=1"><!-- 默认使用最新浏览器 --><meta http-equiv="Cache-Control" content="no-siteapp"><!-- 不被网页(加速)转码 --><meta name="robots" content="index,follow"><!-- 搜索引擎抓取 --><meta name="renderer" content="webkit"><meta name="viewport" content="width=device-width, initial-scale=1, maximum-scale=1, minimum-scale=1, user-scalable=no, minimal-ui"><meta name="apple-mobile-web-app-capable" content="yes"><!-- 删除苹果默认的工具栏和菜单栏 --><meta name="apple-mobile-web-app-status-bar-style" content="black-translucent"><!-- 设置苹果工具栏颜色 -->……文件标签
- html
- body
- ``
文本标签
- h1 ~ h6
- p
- br
- hr
- b
- i
- font
图片标签
- src
- alt
列表标签
- ul:无序
- ol:有序
链接标签

- link
- a
- area 是唯一一个支持了非矩形触发区域的元素
块标签
- div
- span
表格标签
<table> <caption></caption> <thead> <tr> <th>编号</th> <th>姓名</th> </tr> </thead> <tbody> <tr> <td>1</td> <td>lisi</td> </tr> </tbody> <tfoot></tfoot></table>表单标签
- input
- select
- option
- textarea
- label
HTML5
HTML5 拓展了哪些内容
- 语义化标签
- 本地存储
- 兼容特性
- `2D`、`3D`
- 动画、过渡
- `CSS3` 特性
- 性能与集成
语义化标签
- `header` --- 头部标签
- `nav` --- 导航标签
- `article` --- 内容标签
- `section` --- 块级标签
- `aside` --- 侧边栏标签
- `footer` --- 尾部标签
多媒体标签
- 音频 -- `audio`
- 视频 -- `video`
audio
| 音频格式 | Chrome | Firefox | IE9 | Opera | Safari |
|---|---|---|---|---|---|
| OGG | 支持 | 支持 | 支持 | 支持 | 不支持 |
| MP3 | 支持 | 不支持 | 支持 | 不支持 | 支持 |
| WAV | 不支持 | 支持 | 不支持 | 支持 | 不支持 |
| 属性 | 属性值 | 注释 |
|---|---|---|
| src | url | 播放的音乐的url地址 |
| preload | preload | 预加载(在页面被加载时进行加载或者说缓冲音频),如果使用了autoplay的话那么该属性失效。 |
| loop | loop | 循环播放 |
| controls | controls | 是否显示默认控制条(控制按钮) |
| autoplay | autoplay | 自动播放 |
<audio src="./media/snow.mp3" controls autoplay></audio>video
<video src="./media/video.mp4" controls="controls"></video>| 浏览器 | MP4 | WebM | Ogg |
|---|---|---|---|
| Internet | Explorer | YES | NO |
| Chrome | YES | YES | YES |
| Firefox | YES | YES | YES |
| Safari | YES | NO | NO |
| Opera | YES | (从 Opera 25 起) | YES |
<!-- 谷歌浏览器禁用了自动播放功能,如果想自动播放,需要添加 muted 属性 --><video controls="controls" autoplay muted loop poster="./media/pig.jpg"> <source src="./media/video.mp4" type="video/mp4"> <source src="./media/video.ogg" type="video/ogg"></video>| 属性 | 值 | 描述 |
|---|---|---|
| autoplay | autoplay | 如果出现该属性,则视频在就绪后马上播放。 |
| controls | controls | 如果出现该属性,则向用户显示控件,比如播放按钮。 |
| height | px | 设置视频播放器的高度。 |
| loop | loop | 如果出现该属性,则当媒介文件完成播放后再次开始播放。 |
| muted muted | 规定视频的音频输出应该被静音。 | |
| poster | url | 规定视频下载时显示的图像,或者在用户点击播放按钮前显示的图像。 |
| preload | preload | 如果出现该属性,则视频在页面加载时进行加载,并预备播放。如果使用"autoplay" ,则忽略该属性。 |
| src | url | 要播放的视频的URL。 |
| width | px | 设置视频播放器的宽度。 |
- 音频标签与视频标签使用基本一致
- 多媒体标签在不同浏览器下情况不同,存在兼容性问题
- 谷歌浏览器把音频和视频标签的自动播放都禁止了
- 谷歌浏览器中视频添加 muted 标签可以自己播放
新增 input 标签类型
- color
- date
- datetime
- datetime-local
- month
- number
- range
- search
- tel
- time
- url
- week
新增表单属性
- autocomplete:用户在自动完成域种输入时,浏览器会在该域显示填写的选项
- novalidate:指定是否验证input域或者提交表单时是否检查表单数据符合要求
语义化标签
- header
- footer
- nav

- 语义化标签对搜索引擎以及开发者更为友好
- 新标签可以使用一次或者多次
- 在 `IE9` 浏览器中,需要把语义化标签都转换为块级元素
- 语义化标签,在移动端支持比较友好
补充
语义标签的使用的第一个场景,也是最自然的使用场景,就是:作为自然语言和纯文本的补充,用来表达一定的结构或者消除歧义
标题摘要
语义化的 HTML 能够支持自动生成目录结构,HTML 标准中还专门规定了生成目录结构的算法,一篇文档会有一个树形的目录结构,它由各个级别的标题组成
整体结构
应用了语义化结构的页面,可以明确地提示出页面信息的主次关系,它能让浏览器很好地支持“阅读视图功能”,还可以让搜索引擎的命中率提升,同时,它也对视障用户的读屏软件更友好
可访问性
- ARIA(Accessible Rich Internet Applications)
可以通过 HTML 属性变化来理解这个 JavaScript 组件的状态,读屏软件等三方客户端,就可以理解我们的 UI 变化